Visonic Smoke Detector Mct 425 Manual / In cigarette smokers the cohb concentration varies warning!

Visonic Smoke Detector Mct 425 Manual / In cigarette smokers the cohb concentration varies warning!. Fire alarm, notifications of low battery and maintenance needs are sent to the powermax control panel. Setup instructions, pairing guide, and how to reset. Mct425 user manual, internal photos, external photos. Acts as both a manual emergency button and an automatic fall. Supervised wireless powercode smoke detector.

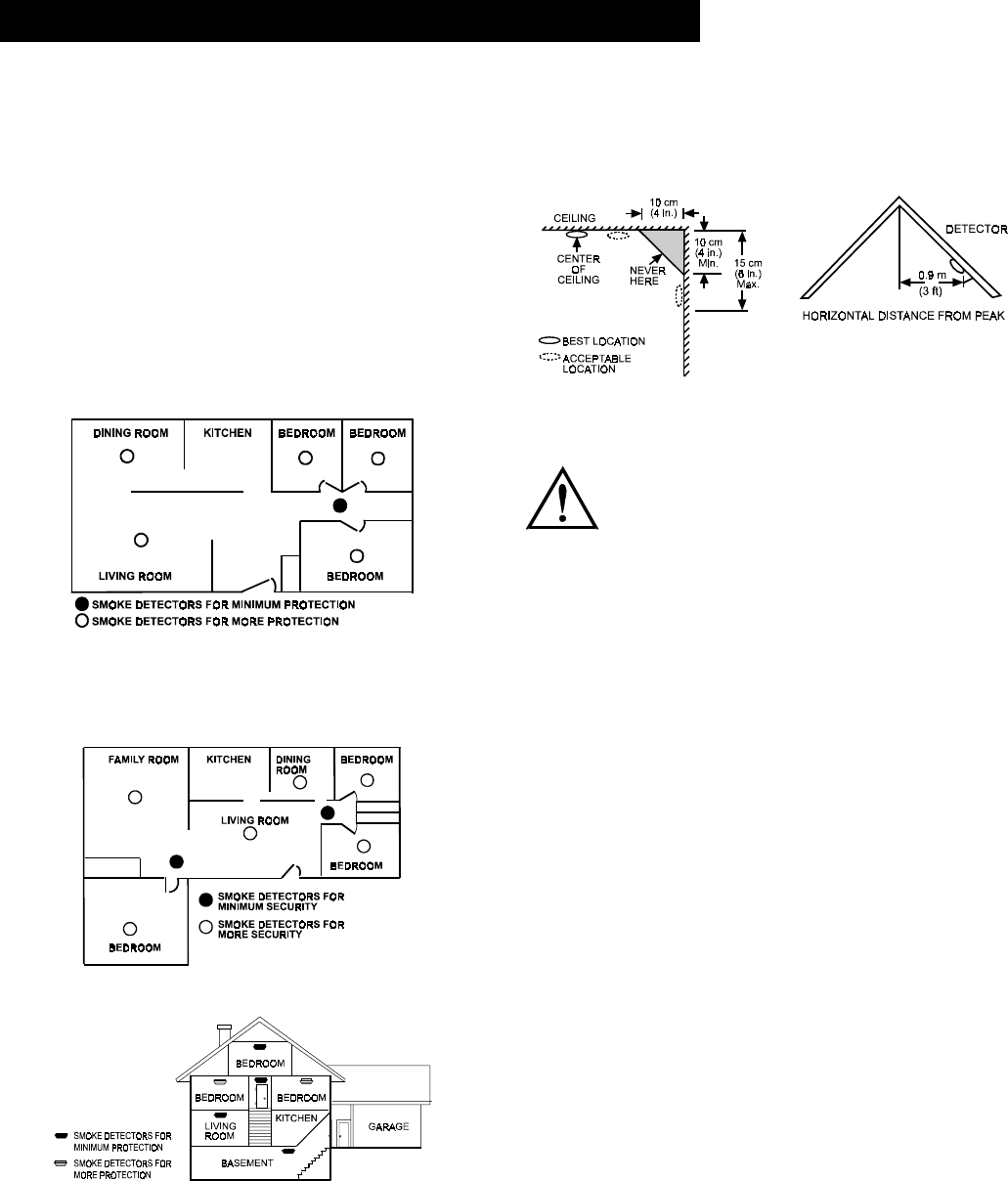
User manual instruction guide for photoelectric smoke detector mct425 visonic inc. Supervised wireless powercode smoke detector installation instructions. White home fire alarms & smoke detectors. View the users manual for the visonic model mct425 photoelectric smoke detector. Mantenga sus detectores de humo garantía visonic ltd.

Tyverialarm Vantage Visonic Ndash Dba Dk Ndash Kob Og Salg Af Nyt Og Brugt
Tyverialarm Vantage Visonic Ndash Dba Dk Ndash Kob Og Salg Af Nyt Og Brugt from i.ebayimg.com
Mct425 user manual, internal photos, external photos. Mantenga sus detectores de humo garantía visonic ltd. Fire alarm, notifications of low battery and maintenance needs are sent to the powermax control panel. Setup instructions, pairing guide, and how to reset. Following pdf manuals are available: 595 x 842 pts (a4)pages: 2) for free in pdf. In cigarette smokers the cohb concentration varies warning!

Acts as both a manual emergency button and an automatic fall.

Fire alarm, notifications of low battery and maintenance needs are sent to the powermax control panel. Supervised wireless powercode smoke detector. Mantenga sus detectores de humo garantía visonic ltd. Mct425 user manual, internal photos, external photos. 595 x 842 pts (a4)pages: View the users manual for the visonic model mct425 photoelectric smoke detector. Following pdf manuals are available: Supervised wireless powercode smoke detector installation instructions. Supervised wireless powercode smoke detector. Changes or modifications to this equipment not expressly approved by visonic ltd. Acts as both a manual emergency button and an automatic fall. 2) for free in pdf. This file is open to security professionals only.

Y/o sus subsidiarias y afiliadas (el fabricante) garantiza que sus. Click for more info first tagged by d. Setup instructions, pairing guide, and how to reset. 2) for free in pdf. For ul installations, use ul listed control panel, model powermax+ only.

Manual Controle Remoto Mct 101 Manualzz
Manual Controle Remoto Mct 101 Manualzz from s1.manualzz.com
Mct425 user manual, internal photos, external photos. For ul installations, use ul listed control panel, model powermax+ only. 595 x 842 pts (a4)pages: Supervised indoor wireless co gas detector. Tobacco smokers are exposed to significant concentration of co. 2) for free in pdf. Mantenga sus detectores de humo garantía visonic ltd. Perhaps the users of manualscat.com can help you answer your question.

2) for free in pdf.

Changes or modifications to this equipment not expressly approved by visonic ltd. This file is open to security professionals only. User manual instruction guide for photoelectric smoke detector mct425 visonic inc. Supervised wireless powercode smoke detector installation instructions. 595 x 842 pts (a4)pages: View the users manual for the visonic model mct425 photoelectric smoke detector. For ul installations, use ul listed control panel, model powermax+ only. Tobacco smokers are exposed to significant concentration of co. Supervised indoor wireless co gas detector. Supervised wireless powercode smoke detector. Fire alarm, notifications of low battery and maintenance needs are sent to the powermax control panel. Setup instructions, pairing guide, and how to reset. Following pdf manuals are available:

595 x 842 pts (a4)pages: Click for more info first tagged by d. For ul installations, use ul listed control panel, model powermax+ only. 2) for free in pdf. Mct425 user manual, internal photos, external photos.

Visonic Wireless Smoke Detector
Visonic Wireless Smoke Detector from www.youralarmstore.com
2) for free in pdf. Tobacco smokers are exposed to significant concentration of co. This file is open to security professionals only. Acts as both a manual emergency button and an automatic fall. Supervised indoor wireless co gas detector. Y/o sus subsidiarias y afiliadas (el fabricante) garantiza que sus. Setup instructions, pairing guide, and how to reset. View the users manual for the visonic model mct425 photoelectric smoke detector.

Supervised wireless powercode smoke detector.

Tobacco smokers are exposed to significant concentration of co. The smoke detector provides early warning of developing fire by. Mct425 user manual, internal photos, external photos. Setup instructions, pairing guide, and how to reset. Perhaps the users of manualscat.com can help you answer your question. User manual instruction guide for photoelectric smoke detector mct425 visonic inc. 2) for free in pdf. For ul installations, use ul listed control panel, model powermax+ only. Smoke alarms, smoke detector, smokedetector. Following pdf manuals are available: Supervised wireless powercode smoke detector. In cigarette smokers the cohb concentration varies warning! Supervised wireless powercode smoke detector installation instructions.

Related : Visonic Smoke Detector Mct 425 Manual / In cigarette smokers the cohb concentration varies warning!.